当前位置:首页 > 新闻资讯 > FPGA之家动态 >

FPGA零基础学习之Vivado-VGA驱动设计

时间:2024-07-13      来源:网络搜集 关于我们 0

大侠好,欢迎来到FPGA技术江湖,江湖偌大,相见即是缘分。大侠可以关注FPGA技术江湖,在“闯荡江湖”、"行侠仗义"栏里获取其他感兴趣的资源,或者一起煮酒言欢。“煮酒言欢”进入IC技术圈,这里有近100个IC技术公众号。

大侠好,欢迎来到FPGA技术江湖。本系列将带来FPGA的系统性学习,从最基本的数字电路基础开始,最详细操作步骤,最直白的言语描述,手把手的“傻瓜式”讲解,让电子、信息、通信类专业学生、初入职场小白及打算进阶提升的职业开发者都可以有系统性学习的机会。

系统性的掌握技术开发以及相关要求,对个人就业以及职业发展都有着潜在的帮助,希望对大家有所帮助。本次带来Vivado系列,VGA驱动设计。话不多说,上货。

VGA驱动设计

作者:李西锐  校对:陆辉

VGA(Video Graphics Array)视频图形阵列是IBM于1987年提出的一个使用模拟信号的电脑显示标准。VGA接口即电脑采用VGA标准输出数据的专用接口。VGA接口共有15针,分成3排,每排5个孔,显卡上应用最为广泛的接口类型,绝大多数显卡都带有此种接口。它传输红、绿、蓝模拟信号以及同步信号(水平和垂直信号)。

VGA作为视频接口,具有分辨率高、显示速度快、颜色丰富等优点。随着电子产品以及视频图像处理技术的发展,VGA接口应用越来越广泛。

首先我们先来看一下VGA接口,如下图:

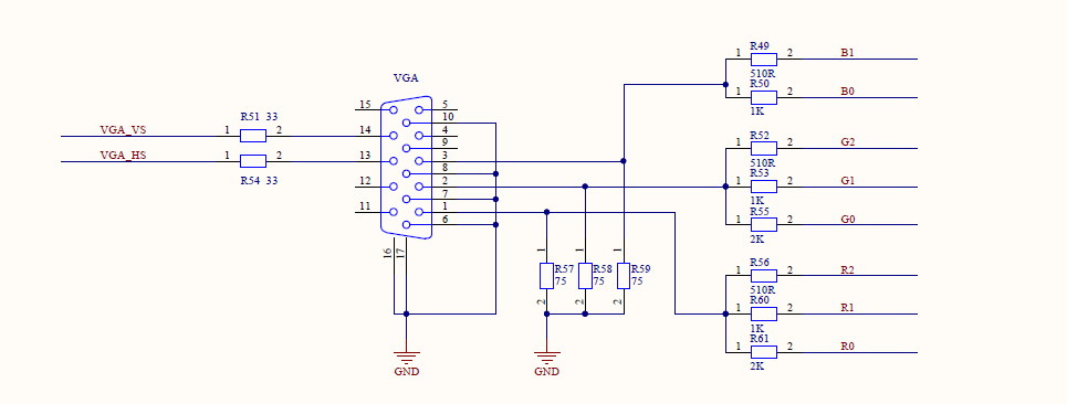
在我们的接口中,有很多针脚,我们在驱动之前,首先要了解每一个针脚的作用。接口原理图如下:

如图,我们可以看出在这15个针脚中,只有5个针脚需要我们去驱动,其他的针脚要么是电源或者地,要么就没有接。所以,在我们驱动时,只需要驱动这5个针脚即可。

首先我们在驱动之前,需要了解一下视频显示的扫描方式。平时大家看到的图片是由一个一个的像素点构成的,显示器显示时也是如此,一个点一个点的显示。在扫描显示时,有两种扫描方式:隔行扫描和逐行扫描。第一种扫描方式控制复杂,而且图像闪烁,人眼易疲劳,所以现在很少使用,基本上主流的扫描方式都是逐行扫描。逐行扫描是从左上角第一个点开始一行一行的进行扫描,直至最后一个点。在扫描时就需要我们确定扫描位置然后进行时序约束。vga_hs和vga_vs这两个信号为行列同步信号,用来同步扫描的。在时序上,要求在a段必须为低电平。

行时序每拉低一次即为一行的开始,场时序每拉低一次即为一帧图片的开始。

另外,在了解完扫描的问题之后,还有一个问题需要解决,那就是我们在扫描到显示区域时,要给出颜色数据,使得屏幕显示出我们想看到的颜色。VGA 显示器上每一个像素点可以很多种颜色,由R、G、B 三种颜色构成。如果每个像素点采用3 位二进制数表示,即R 用1bit 表示,G 用1bit 表示,B 用1bit 表示,则此像素点一共可以显示8种颜色;如果每个像素点采用8 位二进制数表示,即R 用3bit 表示,G 用3bit 表示,B 用2bit 表示,则此像素点一共可以显示256 种颜色。此次实验,采用RGB332 的进行表示。

在进行扫描时,不同的分辨率对应不同的扫描时钟,下图为各个常用分辨率的时序参数。

此次实验,我们选择分辨率为640*480,那么我们需要提供一个25Mhz的时钟,这个时钟我们可以通过锁相环输出,代码如下:

1 module vga_ctrl (2 3 input wire clk,4 input wire rst_n,5 6 output reg vga_hs,7 output reg vga_vs,8 output reg [7:0] vga_rgb9 );10 11 parameter HS_A = 96;12 parameter HS_B = 48;13 parameter HS_C = 640;14 parameter HS_D = 16;15 parameter HS_E = 800;16 17 parameter VS_A = 2;18 parameter VS_B = 33;19 parameter VS_C = 480;20 parameter VS_D = 10;21 parameter VS_E = 525;22 23 reg [9:0] cnt_hs;24 reg [9:0] cnt_vs;25 wire hs_en;26 wire vs_en;27 28 always @ (posedge clk, negedge rst_n) begin29 if (rst_n == 1b0)30 cnt_hs <= 10d0;31 else32 if (cnt_hs < HS_E - 1b1)33 cnt_hs <= cnt_hs + 1b1;34 else35 cnt_hs <= 10d0;36 end37 38 always @ (posedge clk, negedge rst_n) begin39 if (rst_n == 1b0)40 vga_hs <= 1b1;41 else42 if (cnt_hs < HS_A)43 vga_hs <= 1b0;44 else45 vga_hs <= 1b1;46 end47 48 always @ (posedge clk, negedge rst_n) begin49 if (rst_n == 1b0)50 cnt_vs <= 10d0;51 else52 if (cnt_hs == HS_E - 1b1)53 if (cnt_vs < VS_E - 1b1)54 cnt_vs <= cnt_vs + 1b1;55 else56 cnt_vs <= 10d0;57 else58 cnt_vs <= cnt_vs;59 end60 61 always @ (posedge clk, negedge rst_n) begin62 if (rst_n == 1b0)63 vga_vs <= 1b1;64 else65 if (cnt_vs < VS_A) 66 vga_vs <= 1b0;67 else68 vga_vs <= 1b1;69 end70 71 assign hs_en = (cnt_hs > HS_A + HS_B - 1b1) && (cnt_hs < HS_A + HS_B + HS_C);72 assign vs_en = (cnt_vs > VS_A + VS_B - 1b1) && (cnt_vs < VS_A + VS_B + VS_C);73 74 always @ (posedge clk, negedge rst_n) begin75 if (rst_n == 1b0)76 vga_rgb <= 8d0;77 else 78 if (hs_en == 1b1 && vs_en == 1b1)79 vga_rgb <= 8b111_000_00;80 else81 vga_rgb <= 8d0;82 end83 84 endmodule

以上代码为显示纯红色的驱动,如果我们想显示不同的纯色,可以修改代码79行的值。

代码71行72行分别规定了显示C区,也就是我们能够看到的最大显示区域如果大家想画出不同形状或者位置的,可以在这两行约束出想要的区域。

- End -

福利】:QQ交流群173560979,进群备注名字+学校/企业。

淘宝店铺:https://shop588964188.taobao.com

论坛网址:www.sxznfpga.com

叁芯智能FPGA课程

FPGA技术江湖广发江湖帖

无广告纯净模式,给技术交流一片净土,从初学小白到行业精英业界大佬等,从军工领域到民用企业等,从通信、图像处理到人工智能等各个方向应有尽有,QQ微信双选,FPGA技术江湖打造最纯净最专业的技术交流学习平台。

FPGA技术江湖微信交流群

加群主微信,备注姓名+公司/学校+岗位/专业进群

FPGA技术江湖QQ交流群

备注姓名+公司/学校+岗位/专业进群


注明:本内容来源网络,不用于商业使用,禁止转载,如有侵权,请来信到邮箱:429562386ⓐqq.com 或联系本站客服处理,感谢配合!

用户登陆

    未注册用户登录后会自动为您创建账号

提交留言