当前位置:首页 > 新闻资讯 > FPGA之家动态 >

FPGA零基础学习:VGA协议驱动设计

时间:2024-07-09      来源:网络搜集 关于我们 0

大侠好,欢迎来到FPGA技术江湖,江湖偌大,相见即是缘分。大侠可以关注FPGA技术江湖,在“闯荡江湖”、"行侠仗义"栏里获取其他感兴趣的资源,或者一起煮酒言欢。

本系列将带来FPGA的系统性学习,从最基本的数字电路基础开始,最详细操作步骤,最直白的言语描述,手把手的“傻瓜式”讲解,让电子、信息、通信类专业学生、初入职场小白及打算进阶提升的职业开发者都可以有系统性学习的机会。

系统性的掌握技术开发以及相关要求,对个人就业以及职业发展都有着潜在的帮助,希望对大家有所帮助。后续会陆续更新 Xilinx 的 Vivado、ISE 及相关操作软件的开发的相关内容,学习FPGA设计方法及设计思想的同时,实操结合各类操作软件,会让你在技术学习道路上无比的顺畅,告别技术学习小BUG卡破脑壳,告别目前忽悠性的培训诱导,真正的去学习去实战应用,这种快乐试试你就会懂的。话不多说,上货。

VGA协议驱动设计

作者:郝旭帅  校对:陆辉

本篇实现基于叁芯智能科技的SANXIN -B01 FPGA开发板,以下为配套的教程,如有入手开发板,可以登录官方淘宝店购买,还有配套的学习视频。

叁芯智能科技 FPGA开发板,热销中!

SANXIN-B01 Verilog教程-郝旭帅团队电子版

FPGA工程师就业班,线上直播课开启!

VGA(Video Graphics Array)视频图形阵列是 IBM 于1987年提出的一个使用模拟信号的电脑显示标准。VGA具有分辨率高、显示速率快、颜色丰富等优点。VGA 接口不但是CRT 显示设备的标准接口,同样也是 LCD 液晶显示设备的标准接口,具有广泛的应用范围。

VGA接口即电脑采用VGA标准输出数据的专用接口。VGA接口是一种D型接口,上面共有15针孔,分成三排,每排五个。其中比较重要的是3根 RGB 彩色分量信号和2根扫描同步信号 HSYNC 和 VSYNC 针。其母头插座引脚编号图如下图所示:

三基色是指通过其他颜色的混合无法得到的“基本色”。由于人的肉眼有感知RGB(红绿蓝)三种不同颜色的锥体细胞,因此色彩空间通常可以由RGB三种基本色来表达。

自然界中的绝大部分彩色,都可以由三种基色按一定比例混合得到。

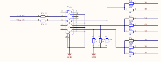
所以VGA接口中,表示颜色分量的只有红绿蓝三种基色。由于VGA接口的三基色为模拟信号值,FPGA无法输出,所以在FPGA的IO到VGA接口中间要有对应的数字量转模拟量的电路。

SANXIN – B01中采用电阻网络来实现数字量转模拟量的功能。

图片在数字设备中,都是由像素点构成。

像素是指由图像的小方格组成的,这些小方块都有一个明确的位置和被分配的色彩数值,小方格颜色和位置就决定该图像所呈现出来的样子。可以将像素视为整个图像中不可分割的单位或者是元素。不可分割的意思是它不能够再切割成更小单位,它是以一个单一颜色的小格存在。每一个点阵图像包含了一定量的像素,这些像素决定图像在屏幕上所呈现的大小。

VGA显示器上每一个像素点可以很多种颜色,由R、G、B三种颜色构成。如果每个像素点采用3位二进制数表示,即R用1bit表示,G用1bit表示,B用1bit表示,则此像素点一共可以显示8种颜色;如果每个像素点采用8位二进制数表示,即R用3bit表示,G用3bit表示,B用2bit表示,则此像素点一共可以显示256种颜色。在SANXIN – B01开发板中,采用RGB332的进行表示。

在VGA显示器中,像素点RGB的二进制数越多,能够表示的颜色就越多,此时,显示的图像就会越清晰。

在VGA显示器中,像素点的个数也是一个非常重要的一个指标。

我们可以打开自己电脑的显示分辨率。

分频率有各种模式,但是基本都是固定好的。分辨率都是长乘宽,前面的数为长,后面的数为宽。长表示屏幕横向可以有多少个像素点;宽表示屏幕纵向可以用多少个像素点。一般来说屏幕都是扁平的,所以长一般都会比宽大。

像素的多少不改变实际物理的尺寸大小,只是呈现的清晰度不同。可以对比500万像素的相机拍的图片和2000万像素的相机拍的图片,大小相同的情况下,清晰度是不同的。

只要我们按照显示器能够支持的分辨率的长和宽,将对应的像素点传输给VGA接口就可以了。但是VGA协议中,要求进行传输像素点的同时,还需要去传输一部分的同步信号。

显示器扫描方式分为逐行扫描和隔行扫描:逐行扫描是扫描从屏幕左上角一点开始,从左向右逐点扫描,每扫描完一行,电子束回到屏幕的左边下一行的起始位置,在这期间,每行结束时,用行同步信号进行同步;当扫描完所有的行,形成一帧,用场同步信号进行场同步,并使扫描回到屏幕左上方,开始下一帧。隔行扫描是指电子束扫描时每隔一行扫一线,完成一屏后在返回来扫描剩下的线,隔行扫描的显示器闪烁的厉害,会让使用者的眼睛疲劳。在此我们选择逐行扫描的方式。

VGA的时序主要包括行时序与场时序两个部分。其中行时序主要包括:行同步(Hor Sync) 、行消隐(Hor Back Porch) 、行视频有效(Hor Active Video)和行前肩(Hor Front Porch)这四个参数,行时序的时序图如下图所示:

场时序主要包括:场同步(Ver Sync) 、场消隐(Ver Back Porch) 、场视频有效(Ver Active Video)和场前肩(Ver Front Porch)这四个参数,场时序的时序图如下图所示:

需要注意的有三点:

1、行时序是以”像素”为单位的, 场时序是以”行”为单位的。

2、VGA 工业标准显示模式要求:行同步,场同步都为负极性,即同步脉冲要求是负脉冲。

3、VGA 行时序对行同步时间、 消隐时间、 行视频有效时间和行前肩时间有特定的规范, 场时序也是如此。常用VGA 分辨率时序参数如下表所示:

本实验中选择640x480@60Hz。时钟的速率为25.175MHz,我们在设计时,时钟速率选择为25MHz 即可。

设计要求

控制VGA显示器显示全屏红色或者其他颜色。

设计分析

当我们选择640x480@60Hz的标准后,根据对应格式可以发现,此标准的一行为800个像素值,共有525行。也就是说并不是所有的像素值都可以显示出来,显示出来的只有中间的640列和480行,其他的像素值不显示(要求其他的像素值为黑色,即RGB全部给0)。

选择标准需要25MHz的时钟,我们可以选择使用锁相环来进行生成25MHz的时钟。

扫描方式为逐行扫描,从左上角开始。定义一个列坐标计数器(cnt_hs),每个驱动时钟周期加1,当一行结束后,计数器也同时清零。一行为800个像素值,所以计数器将会在0到799无限循环。HSYNC信号在此计数器的前96的计数值拉低,其他时间拉高即可。

定义一个行坐标计数器(cnt_vs),扫描完一行后,进行加一,当一帧图片结束后,计数器清零。一行为800个像素值,所以等cnt_hs为799时,cnt_vs进行加一或者清零,由于一帧图片共有525行,所以计数器在0到524之间无限循环。VSYNC信号在此计数器的前两个计数器拉低,其他时间拉高即可。

根据cnt_hs和cnt_vs,按照对应的标准,就可以得出显示的640列和480行的具体位置。

列显示的范围为:hs_a+hs_b+hs_c>cnt_hs>hs_a+hs_b-1.

行显示的范围为:vs_f+vs_g+vs_h>cnt_vs>vs_f+vs_g-1.

同时在两个有效显示区范围内,就可以显示出来。

设计架构和信号说明

此设计命名为vga_drive。

pll_vga为锁相环,利用外部输入的50MHz的时钟,产生VGA协议所需要的25MHz的时钟。

vga_ctrl为VGA协议的驱动模块。

vga_ctrl设计实现

按照设计分析中的设计方法,进行设计即可。

hs_en为列有效显示的表示信号;vs_en为行有效显示的表示信号。

设计代码为:

module vga_ctrl ( input wire clk, input wire rst_n, output reg vga_hs, output reg vga_vs, output reg [7:0] vga_rgb); parameter HS_A = 96; parameter HS_B = 48; parameter HS_C = 640; parameter HS_D = 16; parameter HS_E = 800; parameter VS_A = 2; parameter VS_B = 33; parameter VS_C = 480; parameter VS_D = 10; parameter VS_E = 525; reg [9:0] cnt_hs; reg [9:0] cnt_vs; wire hs_en; wire vs_en; always @ (posedge clk, negedge rst_n) begin if (rst_n == 1b0) cnt_hs <= 10d0; else if (cnt_hs < HS_E - 1b1) cnt_hs <= cnt_hs + 1b1; else cnt_hs <= 10d0; end always @ (posedge clk, negedge rst_n) begin if (rst_n == 1b0) vga_hs <= 1b1; else if (cnt_hs < HS_A) vga_hs <= 1b0; else vga_hs <= 1b1; end always @ (posedge clk, negedge rst_n) begin if (rst_n == 1b0) cnt_vs <= 10d0; else if (cnt_hs == HS_E - 1b1) if (cnt_vs < VS_E - 1b1) cnt_vs <= cnt_vs + 1b1; else cnt_vs <= 10d0; else cnt_vs <= cnt_vs; end always @ (posedge clk, negedge rst_n) begin if (rst_n == 1b0) vga_vs <= 1b1; else if (cnt_vs < VS_A) vga_vs <= 1b0; else vga_vs <= 1b1; end assign hs_en = (cnt_hs > HS_A + HS_B - 1b1) && (cnt_hs < HS_A + HS_B + HS_C); assign vs_en = (cnt_vs > VS_A + VS_B - 1b1) && (cnt_vs < VS_A + VS_B + VS_C); always @ (posedge clk, negedge rst_n) begin if (rst_n == 1b0) vga_rgb <= 8d0; else if (hs_en == 1b1 && vs_en == 1b1) vga_rgb <= 8b000_111_00; else vga_rgb <= 8d0; endendmodule

在设计中,给出的全屏颜色为红色。

vga_drive设计实现

调用锁相环,产生25MHz的时钟。

利用锁相环的输出锁定信号当作后续模块的复位信号使用。

设计代码为:

module vga_drive ( input wire clk, input wire rst_n, output wire vga_vs, output wire vga_hs, output wire [7:0] vga_rgb); wire clk_vga; wire pll_locked; pll_vga pll_vga_inst ( .areset ( ~rst_n ), .inclk0 ( clk ), .c0 ( clk_vga ), .locked ( pll_locked ) ); vga_ctrl vga_ctrl_inst( .clk (clk_vga), .rst_n (pll_locked), .vga_hs (vga_hs), .vga_vs (vga_vs), .vga_rgb (vga_rgb) );endmodule

仿真时只需要给出clk和rst_n的信号即可,在此不做介绍。设计者可以通过modelsim观看是否每一行输出640个红色值,以及是否每一帧输出480行。仿真时间较长,大约等待20ms,就可以仿真完一帧图像。

板级测试

利用VGA线,将开发板的VGA接口和显示屏幕的VGA接口相连接,打开显示器。

分配管脚,生成配置文件后,进行下板。

红色全屏如下:

更改颜色为绿色,vga_rgb <= 8’b000_111_00,生成配置文件后,下板。

绿色全屏为:

根据RGB332的排列,可以自由更改。不同的基色也可以进行混搭,进行验证。

- End -

福利】:QQ交流群173560979,进群备注名字+学校/企业。

淘宝店铺:https://shop588964188.taobao.com

论坛网址:www.sxznfpga.com

郝旭帅团队制作

往期推荐

Quartus prime 18.0标准版安装和破解过程说明

ISE 14.7 安装教程及详细说明

Vivado 2017.2 安装教程(含多版本各类安装包)

扫描二维码更精彩

好看的人才能点

注明:本内容来源网络,不用于商业使用,禁止转载,如有侵权,请来信到邮箱:429562386ⓐqq.com 或联系本站客服处理,感谢配合!

用户登陆

    未注册用户登录后会自动为您创建账号

提交留言