当前位置:首页 > 新闻资讯 > FPGA之家动态 >

5款ALTERA FPGA开发板原理图资料分享(可下载)

时间:2024-07-30      来源:网络搜集 关于我们 0

在电子设计领域,FPGA(Field-Programmable Gate Array)是非常关键的一块技术,因为它提供了高度的灵活性和可重新编程性。ALTERA作为FPGA技术的先驱之一,在业界中享有盛名。对于硬件工程师来说,获取开发板的原理图资料是理解和开发基于这些芯片的应用的第一步。

今天将为大家分享【5款ALTERA FPGA开发板原理图】资料分享。下面,让我们一起看看5款不同的ALTERA FPGA开发板的原理图,它们分别适用于不同型号的芯片。

供学习参考,可以识别二维码,私信老师领取。话不多说,正文即将开始。

5款不同的ALTERA FPGA开发板的原理图

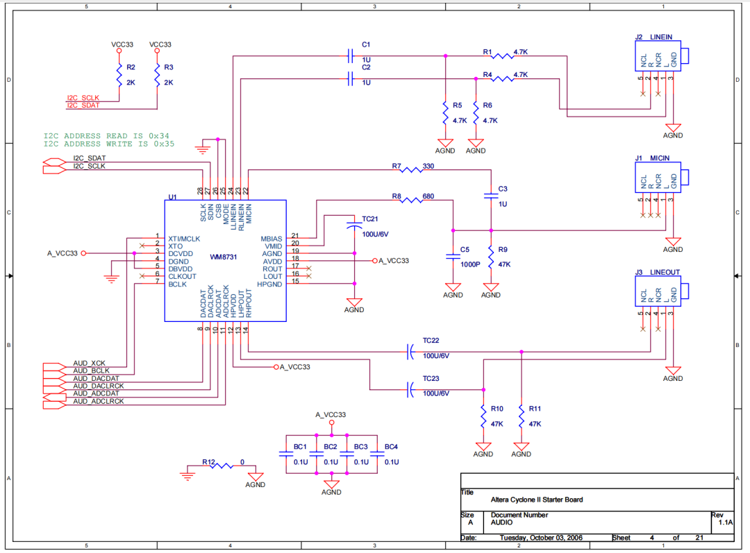
1. Cyclone II EP2C20 原理图

Cyclone II系列代表了ALTERA的低成本FPGA解决方案。EP2C20是该系列中的一种型号,它提供了足够的逻辑元素来实现复杂的数字逻辑功能。Cyclone II EP2C20开发板的原理图详细展示了如何布局和连接该芯片以及外围组件。从电源管理到I/O配置,再到时钟网络等,都可以在这份原理图中找到详尽的指导。

2. Cyclone1C20的Nios开发板

Nios是ALTERA为其FPGA系列设计的一个可配置的RISC处理器核心。Cyclone1C20与Nios开发板结合使用可以为用户提供一个强大的嵌入式开发平台。原理图提供了CPU核心的接口、存储器布局、以及必要的外围设备连接信息。学习这份原理图,用户可以快速了解如何使用Cyclone1C20构建自己的嵌入式系统。

3. EP1C3T144 FPGA Develop Board Manual

针对EP1C3T144这款FPGA,该开发板手册包含了完整的原理图,展示了所有的硬件设计细节。EP1C3T144是Cyclone系列中的低密度FPGA,被广泛应用于教育和轻量级项目中。这份手册不仅提供了原理图,还可能包括了板载资源的描述、编程和调试指南,以及样例项目,使用户能够迅速上手。

4. EP1C6Q240C6开发板原理图

此开发板专为ALTERA的EP1C6Q240C6设计,提供了大量的I/O选项和配置可能性。原理图涵盖了FPGA本身的引脚配置,以及与之配套的存储器、电源管理和通信接口等电路设计。通过研究该原理图,用户可以深入理解开发板的设计理念,并能够扩展或修改以满足特定的应用需求。

5.EPM1270F256C5 MAX_II_board_schematics[1]

EPM1270F256C5属于ALTERA的MAX II CPLD系列。尽管技术上不是FPGA,CPLDs也提供了类似的功能,并且在某些应用场景下更加经济高效。MAX_II_board_schematics提供了完整的电路设计细节,包括CPLD的配置、外设连接以及电源设计。对于想要快速部署小规模逻辑集成的开发者来说,这份原理图是一个宝贵的资源。

————————————————

推荐以下操作步骤以最大化地利用这些资料:

下载并仔细阅读原理图:确保你理解了所有的符号和连接方法。

查阅相应的数据手册:这将帮助你更好地理解每个组件的特性和限制。

运用仿真工具:在实际搭建电路前,进行仿真可以帮助发现潜在的错误。

社区互动:加入相关的在线论坛和社区,与其他开发者交流心得。

记住,原理图是电子设计的基础。为了充分理解和利用它们,你需要将这些理论知识应用于实践中,不断尝试和调整。随着经验的积累,你将能够更加自信地设计和优化基于ALTERA FPGA的系统。


注明:本内容来源网络,不用于商业使用,禁止转载,如有侵权,请来信到邮箱:429562386ⓐqq.com 或联系本站客服处理,感谢配合!

用户登陆

    未注册用户登录后会自动为您创建账号

提交留言