当前位置:首页 > 新闻资讯 > FPGA之家动态 >

FPGA做图像处理前景如何?

时间:2024-07-28      来源:网络搜集 关于我们 0

图像课程,开发板-->淘宝店铺:胡狼FPGA   

咨询微信:MyWork666888

2024功利性学习目录合集

最近咨询狼哥课程的小伙伴,问到图像处理的问题蛮多的,主要集中在FPGA做图像处理有没有前途这一方面,这个话题其实狼哥公众号开篇时简单聊过这个话题,也就是关于方向选择的问题,具体文章链接在此:FPGA是否值得选择?改选哪个方向?

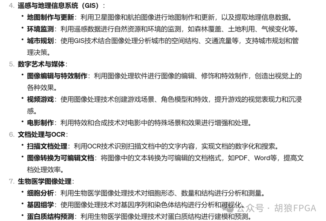
今天我们再单独来说说FPGA做图像处理是否值得这个话题,首先说个结论,就目前来说我觉得是值得的,这也是我们放弃通信转做图像的原因之一,FPGA这些年从通信大本营拓展应用领域,其中最主要的一个领域就是图像处理。再说FPGA做图像处理之前,我们来看看大数据训练的GPT对图像处理应用的一个总结

从上面GPT总结的应用领域来看,图像处理应用不可谓不广泛,人工智能爆火之后,图像处理的需求会进一步拓展,现在的各类机器人都配备各种传感器,摄像头都是一个常规可见的一个传感器,从仿生角度来说,人也是通过人眼获得很多信息,相机就是一个类人眼的存在,所以从应用场景和仿生学角度来说,图像都是一个广泛需求的领域。

说了应用领域,我们再来看看应用平台,目前做图像处理的平台器件也是很多的,如简单的单片机,家用的CPU,专业的ASIC,强悍的GPU以及我们要讨论的FPGA,对于最前面两个来说,没有太多可讨论的,后面的ASIC,GPU和FPGA是值得我们来讨论一下的,首先说说ASIC,这个大家应该都很清楚,举个简单的例子,海思的安防芯片,这种主要是针对一个比较成熟的应用领域和场景推出的一个走量的芯片,来满足低价应用的一个需求,ASIC实际上和FPGA看着互斥,实际上确实息息相关的,在进行ASIC量产前,芯片的功能开发验证往往都还是用的FPGA,在验证成熟后,固化成ASIC,流片走量降低成本,现在图像应用场景的增多,势必会催生一批ASIC芯片,也就会催生一批FPGA图像开发验证的岗位;GPU和FPGA这两个就有点水火不容的意思了,两个一直暗暗较劲,早年的GPU在能效比这块被FPGA摩擦,近些年得益于GPU采用工艺的进步,GPU的能效比上来了,而FPGA在制程这块还是相对落后,能效比领先的不是那么明显了,但是对于并行处理来说,FPGA在图像处理这块还是占有优势,同时对于一些小的应用场景,用GPU会显得杀鸡用牛刀,成本也会高昂,而FPGA则可以更加有性价比的去实现。

所以大家不用太操心FPGA在图像领域的地位,目前它还是值得选择的,最近的国产内窥镜,以及对时延要求低的电子后视镜等领域,FPGA的身影随处可见。

如果你对图像处理感兴趣,不妨看看狼哥的图像课程,节约时间,努力奔跑,共同进步。

*******往期精彩文章列表********

Zynq系统化入门进阶详细教程

基于Zynq的图像处理入门课程

FPGA图像Canny四图拼接显示项目

FPGA之Mpsoc的VCU压缩解压demo

Pango平台图像课程预售开启FPGA图像无极缩放.Demo2FPGA图像算法.无极缩放【文末福利】狼板001再出发,狼板001plus来袭FPGA图像算法.导向滤波点击上面链接查看详情


注明:本内容来源网络,不用于商业使用,禁止转载,如有侵权,请来信到邮箱:429562386ⓐqq.com 或联系本站客服处理,感谢配合!

用户登陆

    未注册用户登录后会自动为您创建账号

提交留言