当前位置:首页 > 新闻资讯 > FPGA之家动态 >

物联网->硬件工程师之路

时间:2024-07-24      来源:网络搜集 关于我们 0

初级硬件工程师

熟练掌握数字电路、模拟电路知识,熟悉常用电子元器件的性能原理;

熟悉PCB设计流程和规范,熟悉AltiumDesigner、PADS等工具软件;

熟练使用电子电路相关开发工具(万用表、示波器、逻辑分析仪、焊台);

熟悉嵌入式硬件架构和通用硬件接口(RAM、NAND/EMMC/UFS、SD、SPI、I2C、I2S、CAN、UART、USB、LCD和Camera等) ;

熟悉电子产品设计流程,生产工艺流程;

中级硬件工程师

精通STM32、ARM、DSP、FPGA等处理器硬件设计

具有高速数字电路,熟练进行六层或以上层数的PCB的绘制,有丰富的PCB设计经验;

独立完成硬件产品的系统原理图设计,PCB板设计、调试,顺利阅读器件英文资料;

熟悉硬件电路可靠性设计和测试方法,具备RF、EMC、SI的相关知识;

负责产品全生命周期的硬件开发工作,包括撰写设计规格书、详细设计方案、原理图、调试、设计验证、硬件测试以及产品的维护工作

高级硬件工程师

负责硬件产品的战略规划

完成产品的开发、测试、版本管理、评审发布、产品上线等相关工作

负责与外观,模具,元器件,制版,焊接,外包装,组装,配件等第三方合作厂商深度沟通

为产品研发团队拟定明确有竞争力的产品方向,并能够统筹和推动研发执行

持续关注并研究行业前沿技术,挖掘新技术在产品上实施的可能性,以保证产品在技术上的持续创新

负责软硬资源整合,把控产品相关的品质管理、生产成本等环节

硬件工程师就业前景

根据上图一二线城市数据分析薪资(月):

初级硬件工程师可以拿到6K-8k

中级硬件工程师可以拿到10K-15k

高级硬件工程师可以拿到20K-30k

总工程师可以拿到30k-50k

硬件工程师知识体系

金字塔式知识体系结构

硬件工程师修炼之路

什么是PCB

杂乱无章的飞线电路,PCB制造工艺未普及之前,大多数工程师在实验室里是这个样子。

PCBA电路板,体积小,元器件布局整齐,线路连贯,成本低,易开发,易维护。

PCBA电路板内部结构:过孔、内层,阻焊层,丝印层,TOP层,BOTTOM层。

PCB布线就像设计高速公路一样,看似千丝万缕,其实有章可循!

PCB设计软件

Multisim

原理图设计,电路仿真,电子技术入门非常不错的软件。

protel、Altium Designer

protel是Altium公司在80年代开发的一款电子设计自动化软件,用于原理图、PCB、FPGA设计。该软件结合了板级设计与FPGA设计。2005年之后,软件改名为Altium designer。收购来的PCAD及TASKKING成为了 altium designer 的一部分。

Altium Designer系列(AD),是个庞大的EDA软件,是个完整的板级全方位电子设计系统。但AD的通病就是不论电脑多好,总觉得不太流畅,软件太大,繁余冗杂太多。

PADS

pads是MentorGraphics公司研发的一款软件,低端产品中相比易上手,适合大多数中小型企业的需求。PADSLayout(PowerPCB)提供了与其他PCB设计软件、CAM加工软件、机械设计软件的接口,方便了不同设计环境下的数据转换和传递工作。缺点是容易报错。

Allegro

Allegro是Cadence推出的先进 PCB 设计布线工具。 Allegro 提供了良好且交互的工作接口和强大完善的功能,和它前端产品Cadence、OrCAD、Capture的结合,为当前高速、高密度、多层的复杂 PCB 设计布线提供了最完美解决方案。

Allegro在同类产品中脱颖而出,主打高速高密多层pcb设计,但也有明显的缺点,上手较难,资料全齐有人较的情况下都需要数周时间,且价格昂贵,对于大多中小企业性价比不高。

PCB设计流程

硬件产品设计流程

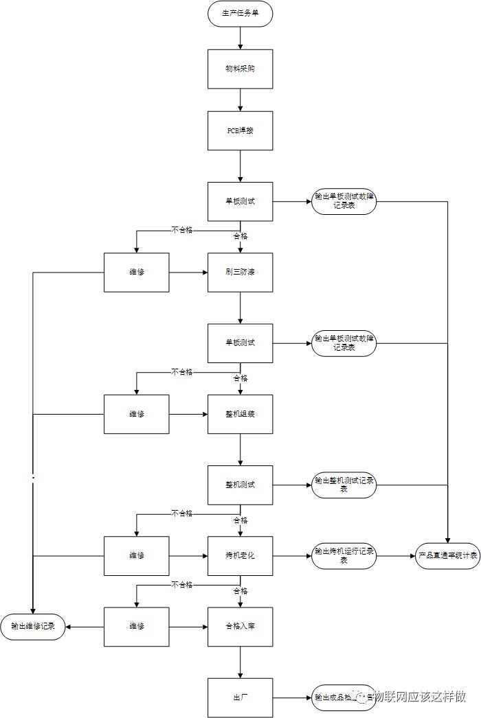
硬件产品生产制造流程

手工制作PCB版

温度检测项目

元件布局图

布线图

项目整体框图

请各位阅读者,点击分享朋友圈,让更多的人了解物联网技术,小编在此谢过!!!


注明:本内容来源网络,不用于商业使用,禁止转载,如有侵权,请来信到邮箱:429562386ⓐqq.com 或联系本站客服处理,感谢配合!

用户登陆

    未注册用户登录后会自动为您创建账号

提交留言